PC端下载 移动端下载
PC端下载 移动端下载
传奇游戏
开服列表
传奇资讯
神途游戏
开服列表
神途资讯
美宣图
行业游戏
游戏新闻
游戏截图
【冰火大专属单机版首测】100可冠名,一人一区,超大世界无限探索
发布时间:2025-10-16
来源:366st.com
作者:神途官方
[游戏攻略]

【冰火大专属版-单机版】

一人一区、跨服攻沙、随时进服

12号20.30-首战首区

【冰火大专属单机版首测】100可冠名,一人一区,超大世界无限探索

100即可冠名

【冰火大专属单机版首测】100可冠名,一人一区,超大世界无限探索

超值直购券模式

【冰火大专属单机版首测】100可冠名,一人一区,超大世界无限探索

独享全部资源

【冰火大专属单机版首测】100可冠名,一人一区,超大世界无限探索

超大地图探索模式

QQ群:674583887群里每天分享开服信息

全新专属版本

☆冰火大专属单机版☆

☆火爆上线☆

超越传奇正统版本,全新专属版本,隆重推出,绝非市面同名版本可比!超大世界观,超多地图,上千件专属神器,助你成为全服最强!不变的激情,只为你带来曾经的快乐!

【冰火大专属单机版首测】100可冠名,一人一区,超大世界无限探索

★散人介绍★

①散人介绍:元宝非常保值,打怪必爆!

②散人介绍:本服材料非常有价值,都可以卖给土豪!

③散人介绍:爆率全开,小怪也可爆极品!一切看脸!

④散人介绍:只要有耐心,一切皆可白嫖!

★小资玩家★

①超级会员•两种购买方式,4280000金锭或388大米

②神歌城捐献•300大米

③狂暴模式•100大米

④豹戒(商铺购买)•100大米

总计:888大米

购买后获得:自动捡物+自动回收+攻速加成+爆率+切割

小怪也不要放过,一切皆有可能(有一定装备基础了在慢慢往后发育)一句话“元宝”“材料”“装备”都价值不菲

【冰火大专属单机版首测】100可冠名,一人一区,超大世界无限探索

★打金玩家★

①超级会员•两种购买方式,4280000金锭或388大米

②神歌城捐献•300大米

③狂暴模式•100大米

④豹戒(商铺购买)•100大米

⑤护体:纳罗(时空)•2250大米

总计:3138大米

购买后获得:自动捡物+自动回收+攻速加成+爆率+切割+传送功能有了传送后打怪更加便捷,刷怪效率提升,时间=大米

★娱乐玩家★

①超级会员•两种购买方式,4280000金锭或388大米

②神歌城捐献•300大米

③狂暴模式•100大米

④豹戒(商铺购买)•100大米

⑤护体:★•飞龙赤霞•★(终极)•17550大米

总计:18438大米

购买后获得:自动捡物+自动回收+攻速加成+爆率+切割+传送功能有了传送后打怪更加便捷,刷怪效率提升,时间=大米

【冰火大专属单机版首测】100可冠名,一人一区,超大世界无限探索

★土豪玩家★

①超级会员购买27个,两种购买方式115560000金锭或10476大米(合成鸿蒙生命祝福位置)

②神歌城捐献•300大米

③狂暴模式•100大米

④豹戒(商铺购买)•100大米

⑤护体:★•飞龙赤霞•★(终极)•17550大米

总计:28526大米

购买后获得:自动捡物+自动回收+攻速加成+高额怪物爆率+高额切割点+传送功能打怪效率大幅度提升,能够更快的发育自身,游戏体验一级棒!

★神豪玩家★

①超级会员购买81个,两种购买方式346680000金锭或31428大米(合成∞太虚∞生命祝福位置)

②神歌城捐献•300大米

③狂暴模式•100大米

④豹戒(商铺购买)•100大米

⑤护体:★•飞龙赤霞•★(终极)•17550大米

总计:49478大米

购买后获得:自动捡物+自动回收+攻速加成+高额怪物爆率+高额切割点+传送功能打怪效率大幅度提升,能够更快的发育自身,游戏体验一级棒!

【冰火大专属单机版首测】100可冠名,一人一区,超大世界无限探索

★★★鞭尸几率★★★

鞭尸几率:充值积分达到100元鞭尸率:1%

鞭尸几率:充值积分达到500元鞭尸率:3%

鞭尸几率:充值积分达到1000元鞭尸率:6%

鞭尸几率:充值积分达到2000元鞭尸率:10%

鞭尸几率:充值积分达到3000元鞭尸率:15%

鞭尸几率:充值积分达到5000元鞭尸率:20%

【冰火大专属单机版首测】100可冠名,一人一区,超大世界无限探索

★前期攻略★

我们只提供前期初步的玩法,剩余的还请各位玩家自行摸索

出生后在初级地图尽快升至150级.条件足够之后直接进天荒遗迹!

进天荒遗迹之后先打小怪发育(绿怪也属于专属怪.红怪掉落专属几率更高).打到一定属性之后就可以开始针对性打自己需求的专属了

比如想要武器可以去龙神遗址.想要防冰冻可以去水海底洞穴.想要切割戒指可以去牛魔系列地图(具体属性请翻到最下面查看部分专属展示)

其余还有一些功能性专属.如神谕圣书(双击可以把一些技能强化到6重)妖之果(双击永久提升爆率跟打怪伤害)这些都是进阶必备的东西

等前期专属追够了就可以慢慢进冰火皇城或次元之城.冰火之城开始的BOSS会有一点点难度.但是爆率很可观!

【冰火大专属单机版首测】100可冠名,一人一区,超大世界无限探索

以下是前期必备的要素!

1.有条件的一定要买个豹戒(只需5元)这样攻速就能大幅提升.打怪效率杠杠的!

2.全身幸运15可触发刀刀最大伤害!.满幸运跟没幸运的伤害差距很大!打怪效率都不同

虽然后面所有地图都是免费进的.但是尽量越地图打怪.打不过怪不说.还没有效率!

重点:本服设置了很多追梦神器.所有怪物都会掉落.一些可永久回收8888大米.只要你耐心玩一切都不是问题!

重点:本服设置了很多追梦神器.所有怪物都会掉落.一些可永久回收8888大米.只要你耐心玩一切都不是问题!

重点:本服设置了很多追梦神器.所有怪物都会掉落.一些可永久回收8888大米.只要你耐心玩一切都不是问题!

【冰火大专属单机版首测】100可冠名,一人一区,超大世界无限探索

boss地图介绍

部分隐藏BOSS坐标

隐藏地图:魔神秘境•末日君主坐标:羽化仙城-------入口自行寻找

隐藏地图:魔神秘境•不朽魔主坐标:仙罡大陆-------入口自行寻找

隐藏地图:魔神秘境•通天战神坐标:武文国-------入口自行寻找

隐藏地图:魔神秘境•黄泉阎王坐标:修魔海-------入口自行寻找

隐藏地图:魔神秘境•暗黑帝君坐标:千针森林-------入口自行寻找

隐藏地图:魔神秘境•冥界掌控坐标:东部王国-------入口自行寻找

隐藏地图:魔神秘境•暗黑帝君坐标:群魔堡垒-------入口自行寻找

隐藏地图:魔神秘境•末日君主坐标:群魔堡垒-------入口自行寻找

隐藏地图:魔神秘境•不朽魔主坐标:群魔堡垒-------入口自行寻找

隐藏地图:魔神秘境•黄泉阎王坐标:群魔堡垒-------入口自行寻找

隐藏地图:魔神秘境•冥界掌控坐标:群魔堡垒-------入口自行寻找

隐藏地图:魔神秘境•通天战神坐标:群魔堡垒-------入口自行寻找

隐藏地图:古神秘境•太乙真人坐标:冥界-------入口自行寻找

隐藏地图:古神秘境•女娲创世坐标:火之神殿-------入口自行寻找

隐藏地图:古神秘境•战神蚩尤坐标:智慧神殿-------入口自行寻找

隐藏地图:古神秘境•原始天尊坐标:神之领域-------入口自行寻找

隐藏地图:古神秘境•魑魅魍魉坐标:神之领域-------入口自行寻找

隐藏地图:古神秘境•齐天大圣坐标:神之领域-------入口自行寻找

【冰火大专属单机版首测】100可冠名,一人一区,超大世界无限探索

鲁高因地图

古神秘境•太乙真人2(鲁高因)-------入口自行寻找

古神秘境•女娲创世2(鲁高因)-------入口自行寻找

古神秘境•战神蚩尤2(鲁高因)-------入口自行寻找

古神秘境•元始天尊2(赤脊高原)-------入口自行寻找

古神秘境•魑魅魍魉2(永生之岛)-------入口自行寻找

古神秘境•齐天大圣2(帕尼尔神庙)-------入口自行寻找

神之领域地图

古神秘境•太乙真人2(神之领域)-------入口自行寻找

古神秘境•女娲创世2(神之领域)-------入口自行寻找

古神秘境•战神蚩尤2(神之领域)-------入口自行寻找

古神秘境•元始天尊2(火之神殿)-------入口自行寻找

古神秘境•魑魅魍魉2(冥界)-------入口自行寻找

古神秘境•齐天大圣2(指挥神殿)-------入口自行寻找

【冰火大专属单机版首测】100可冠名,一人一区,超大世界无限探索

【游戏展示】

部分专属展示:

掉落怪物:蜈蚣系列怪物掉落怪物:蜈蚣系列怪物掉落怪物:牛魔系列怪物掉落怪物:牛魔系列怪物掉落怪物:骨魔系列怪物掉落怪物:骨魔系列怪物掉落怪物:盘丝系列怪

【冰火大专属单机版首测】100可冠名,一人一区,超大世界无限探索

部分专属展示:

掉落怪物:异界系列怪物掉落怪物:异界系列怪物掉落怪物:深海系列怪物掉落怪物:华英雄掉落怪物:异界系列怪物掉落怪物:冰火BOSS掉落怪物:华英雄

部分专属展示:

掉落怪物:华英雄掉落怪物:水底系列怪物掉落怪物:赤月系列怪物掉落怪物:异界BOSS

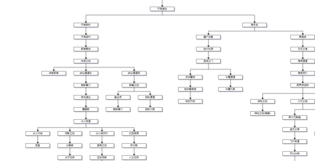
以下是地图走法:更详细的还在制作中敬请期待

【冰火大专属单机版首测】100可冠名,一人一区,超大世界无限探索

热门文章
不用充值的神途手游有哪些 不用充值的神途分享
人气高的神途手游有哪些 人气高的神途手游分享
超变迷失传奇:人皇至宝突破失败的原因是什么?
bt不氪金神途手游有哪些 bt不氪金神途手游分享
1.80天月合击传奇:征战四方称号的属性好不好?
玛法沉默传奇:新手怎么上手全职猎人玩法?
热血复古传奇:新手战士应该优先参加哪个跨服战场玩法?
1.80战神之巅传奇:怎么打造出紫金嗜魂法杖和黄金屠龙?
哪款神途手游好玩 好玩的神途手游
梦幻大极品传奇:道士能够租赁哪些法宝进行使用?
广告